suncitygroup太阳新城(中国)集团官方网站

suncitygroup太阳成集团

Stock Code:831650

  • Home
  • Survey
    • Company Profile
    • Organizational Structure
    • Development History
    • Honor and Qualification
    • Company Strength
    • Social
    • Corporate Culture
    • Human Resources
  • Product
    • New Product Recommendation
    • Base Station Antenna
    • Decorative Antenna
    • Indoor Antenna
    • Private Network Antenna
    • Automotive Mobile Antenna
    • Passive Components
    • Antenna accessories
  • Application
    • Product Application
    • Solution
  • News
    • Enterprise News
    • Exhibition Report
    • Media Reprint
  • Service
    • Service Concept
    • Sales Network
    • Information Download
    • Contact Us
    • Message Feedback
  1. ENGLISH / Survey / Company Strength / Quality
  • Company Profile
  • Organizational Structure
  • Development History
  • Honor and Qualification
  • Company Strength
  • Social
  • Corporate Culture
  • Human Resources
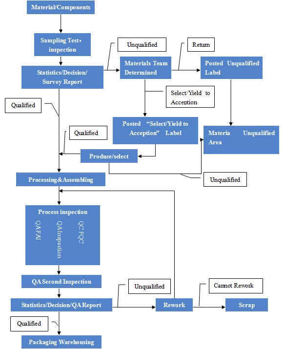
Quality
  • Technical Advantages
  • Testing
  • Quality
  • Production

 质保保障英文.jpg

  • Survey
    • Company Profile
    • Organizational Structure
    • Development History
    • Honor and Qualification
    • Company Strength
    • Social
    • Corporate Culture
    • Human Resources
  • Product
    • New Product Recommendation
    • Base Station Antenna
    • Decorative Antenna
    • Indoor Antenna
    • Private Network Antenna
    • Automotive Mobile Antenna
    • Passive Components
    • Antenna accessories
  • Application
    • Product Application
    • Solution
  • News
    • Enterprise News
    • Exhibition Report
    • Media Reprint
  • Home
  • Survey
  • Product
  • Application
  • News
  • Service
Guangdong shenghuade Communication Technology Co., Ltd
Address:South Leping science and Technology Industrial Park, Sanshui District, Foshan City, Guangdong Province, China
Switchboard:+86-757-87312298/87312229
Fax:+86 757-87312518
Mail Box:shd@shdce.com
Wechat Customer Service
Focus On Us
Company Profile
Organizational Structure
Development History
Honor and Qualification
New Product Recommendation
Base Station Antenna
Decorative Antenna
Indoor Antenna
Product Application
Solution
Enterprise News
Exhibition Report
Media Reprint
Service Concept
Sales Network
Information Download
Contact Us

Scan QR Code, Follow Us

wx

Domestic Sales:+86 757-87313699

International Sales:+86 757-87314898

Fax:+86 757-87312518

Mail Box:shd@shdce.com

Address:South Leping science and Technology Industrial Park, Sanshui District, Foshan City, Guangdong Province, China

Copyright 2020 - now all rights reserved, Guangdong shenghuade Communication Technology Co., Ltd 粤ICP备12051283号

  • 1688